| নং | শিরোনাম | সেবার ধাপ | কার্যকলাপ |
|---|---|---|---|
| | |||
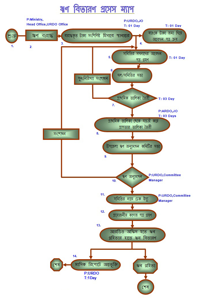
| ১ | ঋণ বিতরণ | দেখুন | |
| ২ | মাঠ পর্যায়ে প্রশিক্ষণ কার্যক্রম | দেখুন | |
| ৩ | বয়স্ক ভাতা কার্যক্রম | দেখুন | |
| ৪ | বিধবা ভাতা কার্যক্রম | দেখুন | |
| ৫ | বিধবা ভাতা কার্যক্রম | দেখুন | |
| ৬ | উপজেলা পর্যায়ে ঋণ প্রদান | দেখুন | |
| ৭ | শিক্ষক প্রশিক্ষণ | দেখুন | |
| ৮ | মাঠ পর্যায়ে প্রশিক্ষণ কার্যক্রম | দেখুন | |
| ৯ | প্রসুতি সেবা | দেখুন | |
| ১০ | জরুরী স্বাস্থ্য সেবা | দেখুন |